咨询热线:18268893059
根据《绍兴职业技术学院2026年高职提前招生章程》,遵循公平、公正、公开的原则,为平稳有序地组织好综合素质测试工作,特制定本方案。
1.学校招生工作领导小组为本次综合素质测试工作的领导机构。主要职责是:负责制定综合素质测试实施方案;统筹协调综合素质测试工作;决策处理工作过程中出现的重大问题等。
综合素质测试由综合素质测试考务组具体负责。综合素质测试考务组由分管教学校领导任组长,主要职责是:负责制定综合素质测试组织方案和测试工作规程;负责处理综合素质测试过程中出现的重大问题等。
2.各二级学院成立测试工作小组,由招生专业所在二级学院领导和专业教师等组成,二级学院院长任组长。主要职责:负责制定所属专业综合素质测试方案并组织实施;负责处理所属专业综合素质测试过程中出现的问题等。
综合素质测试成绩满分100分。
1.测试形式与时间
测试时间:2026年4月24日-4月25日
测试地点:绍兴职业技术学院内(绍兴市越城区山阴路526号),具体见学校招生网考前公告或准考证。
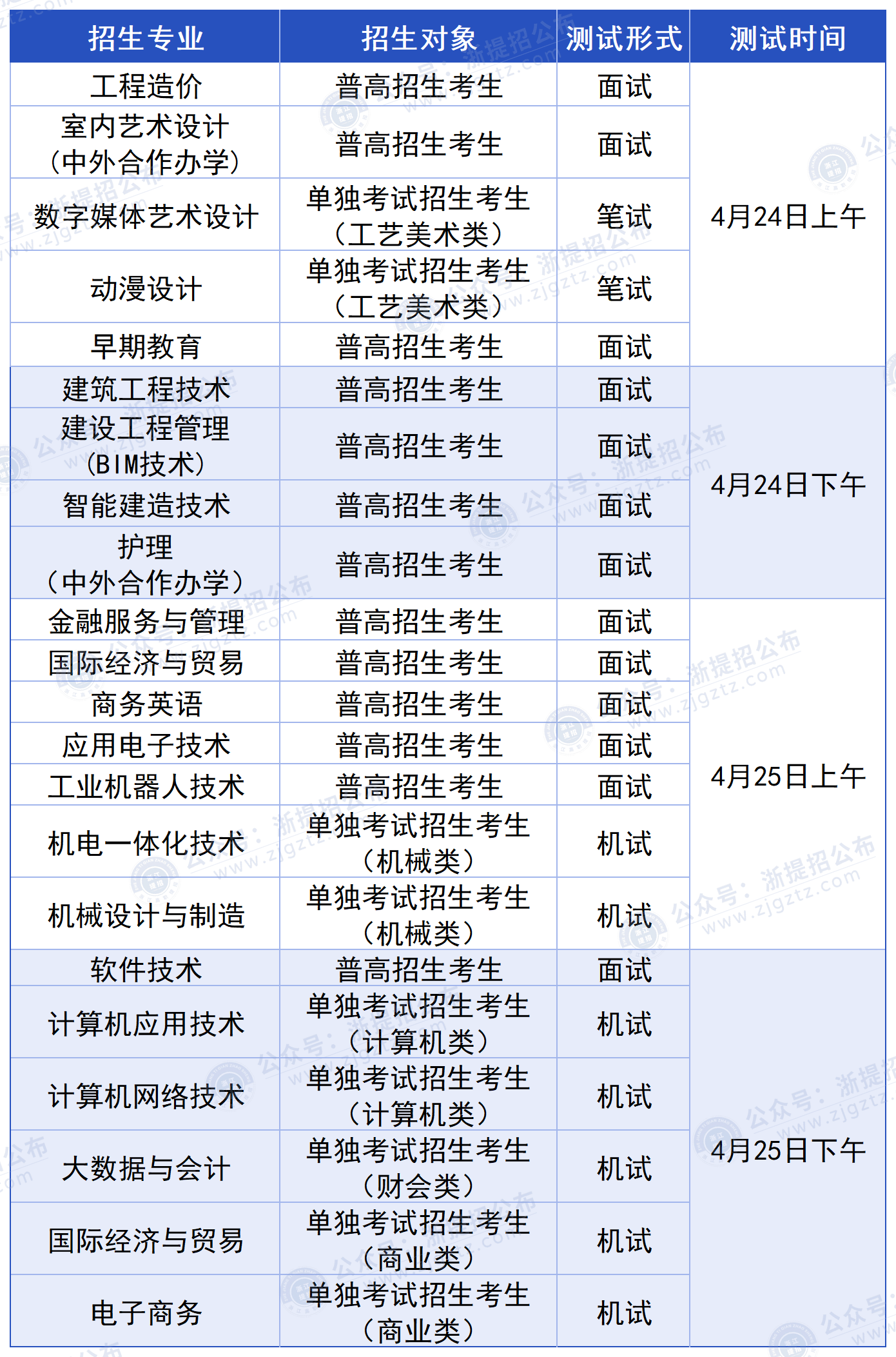
各专业测试形式与时间安排见表1。
表1 各专业测试形式与时间安排表

2.各专业测试内容与要求
详见附件各专业综合素质测试方案。
三、测试监督
综合素质测试的全过程由学校纪检监察组负责实施监督,测试工作自觉接受浙江省教育考试院和社会各界的监督。
附件:




5.建筑工程技术、建设工程管理(BIM技术)、智能建造技术专业综合素质测试方案.pdf






