咨询热线:18268893059
2026年高职提前招生综合素质测试实施细则
根据《浙江省深化高校考试招生制度综合改革试点方案》(浙政发〔2014〕37号)、《浙江省高职提前招生试点管理暂行办法》(浙教试院〔2016〕13号)通知精神,结合《浙江交通职业技术学院2026年高职提前招生章程》,制定本实施细则。
(一)测试对象:入围综合素质测试考生
(二)测试形式:笔试(10个专业)、面试(2个专业)

(一)网上确认
入围素质测试的考生需进行网上确认。网上确认时间:2026年3月28日-4月6日15:00,考生可登录我校招生网站(https://zs.zjvtit.edu.cn)“提前招生报名入口”,在“考生登录”平台进行确认。
(二)参加测试
1.测试时间
笔试:2026年4月11日上午,具体考试时间见准考证。
面试:2026年4月11-12日,具体考试时间见准考证。
未在规定时间报到的考生不得参加测试。
2.测试地点
浙江交通职业技术学院杭州校区
地址:浙江省杭州市古墩路1516号
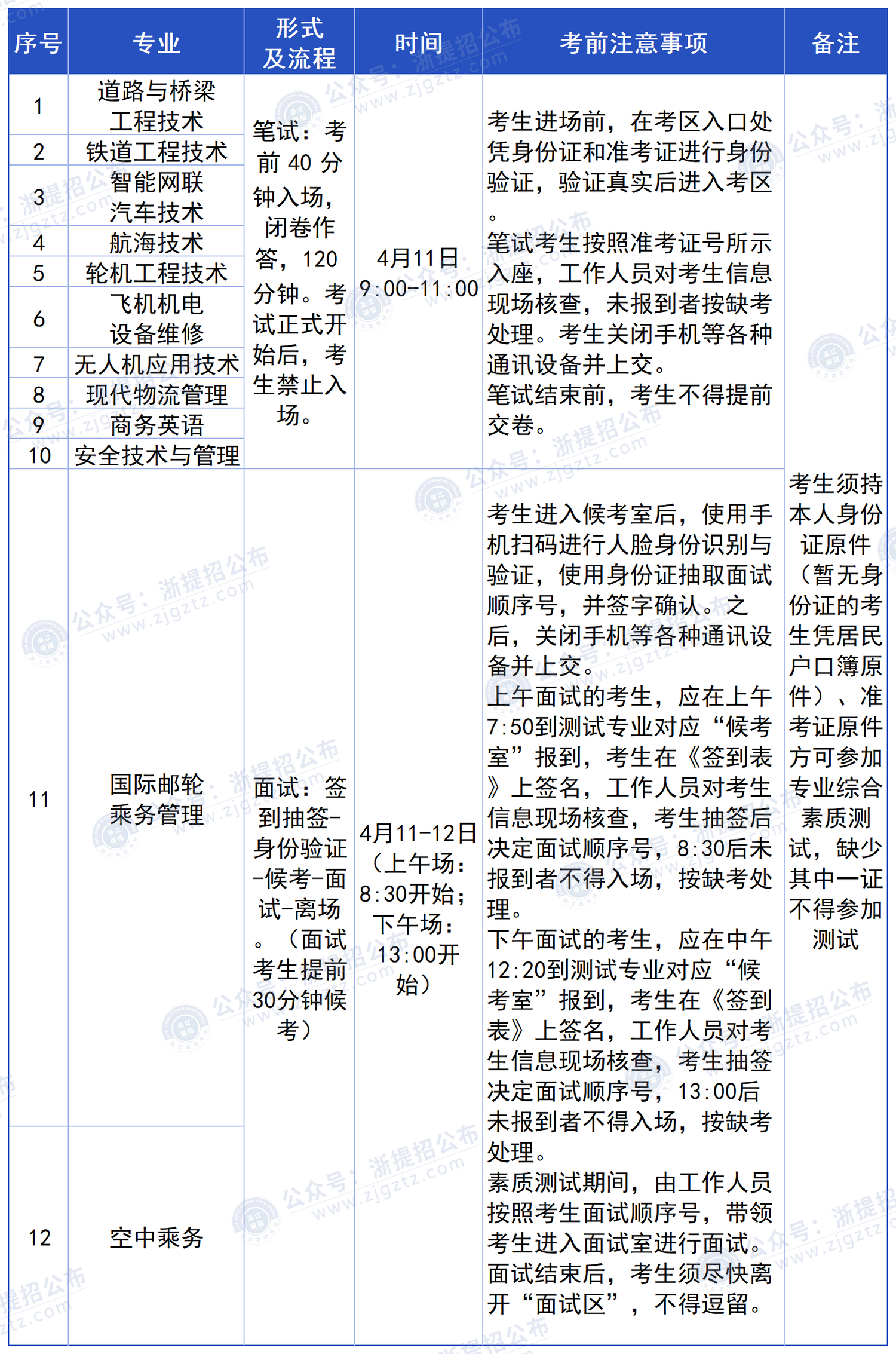
3.测试安排

素质测试全程录音录像,学校纪委办公室全过程进行监督;自觉接受上级主管部门和社会监督。
本细则未尽事宜由浙江交通职业技术学院招生工作领导小组解释,咨询电话:0571-88481758。
| 上一篇:校测考纲丨台州职业技术学院2026年高职提前招生考试范围 | [返回列表] [打印本页] |
| 下一篇:没有了 | |