综合测评分四个模块:职业素养机试(常识判断、语言理解、数理分析、逻辑推理、资料分析);文化素质机试(语文、数学);职业适应性测试

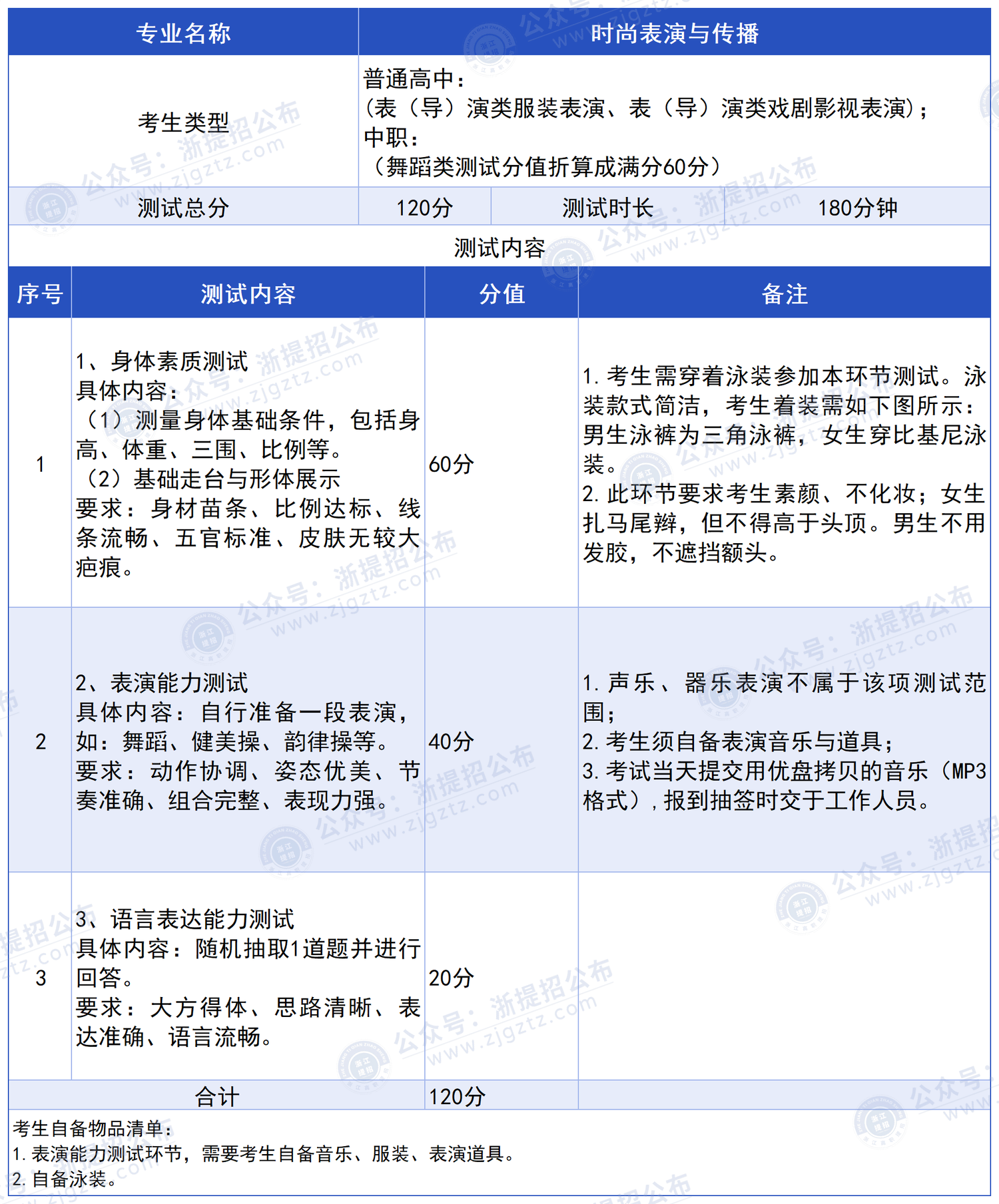
一、书画艺术专业 二、表演艺术专业 三、音乐表演专业 四、时尚表演与传播专业 身体素质测试环节考生泳装要求,如图所示: 1、女生泳装:比基尼 2. 男生泳装:三角泳裤





综合测评分四个模块:职业素养机试(常识判断、语言理解、数理分析、逻辑推理、资料分析);文化素质机试(语文、数学);职业适应性测试

一、书画艺术专业 二、表演艺术专业 三、音乐表演专业 四、时尚表演与传播专业 身体素质测试环节考生泳装要求,如图所示: 1、女生泳装:比基尼 2. 男生泳装:三角泳裤




