咨询热线:18268893059
温州职业技术学院2026年高职提前招生综合素质测试实施方案根据《温州职业技术学院2026年高职提前招生章程》,遵循“平稳有序、公平公正公开”的原则,制订本方案。
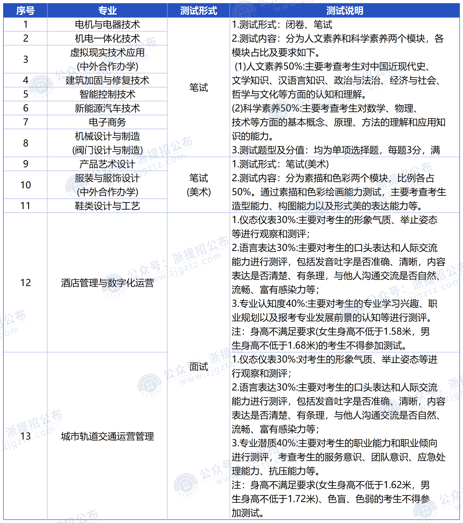
报考温州职业技术学院电机与电器技术、机电一体化技术、虚拟现实技术应用(中外合作办学)、建筑加固与修复技术、酒店管理与数字化运营、产品艺术设计、服装与服饰设计(中外合作办学)、鞋类设计与工艺、城市轨道交通运营管理、智能控制技术、新能源汽车技术、电子商务和机械设计与制造(阀门设计与制造)专业的考生。
测试形式根据专业不同分为笔试、笔试(美术)和面试三类。

1.测试时间2026年4月11日(周六),具体测试时间见准考证。
2.测试地点温州职业技术学院高教园区校区(温州市瓯海区茶山大学城)。具体考场地址见准考证。
1.笔试采用答题卡作答,由计算机对答题卡进行读卡后自动评分。
2.笔试(美术)采用专家现场评分的形式进行。所有考评组成员按照专业综合素质测试评分标准,对考生的作品进行独立评分。所有考评组成员评分的平均值为该考生的最终得分。评分结果不作解释。
3.面试专业成绩由所有参加考评的专家组成员对考生的答题情况进行独立评分,在除去最高分和最低分后的算术平均分为该考生的最终得分。如最高和最低有相同的评分结果,则只除去一个最高分和一个最低分。评分结果不作解释。
学校纪检部门派员全程参与监督。一经发现考评过程中有违纪违规行为现象,应当场制止并开展进一步处理。监督人员不得干扰专家组正常的考评工作,不对测试结果发表意见建议。
本测试实施方案未尽事宜由温州职业技术学院招生委员会领导小组解释。