2026
年浙江高职提前招生
2026
年浙江高职提前招
丨47所高职提前招生院校
浙江高职提前招生网
zjgztz.com
首页
提招院校
院校电话
招生院校
院校排名
院校官网
专业介绍
提招资讯
简章分数
简章汇总
历年分数
简章信息
报名入口
报名入口
入围信息
入围查询
入围分数
入围信息
缴费确认
缴费链接
准考证打印
缴费信息
校测真题
考纲与时间
综测信息
录取名单
录取名单
成绩查询
录取信息
提招院校怎么选?免费获取
››
院校专业 · 历年分数 · 学考换算
主页
学考
真题
培训
首页
›
提招院校
›
提招资讯
提招资讯
立即分享
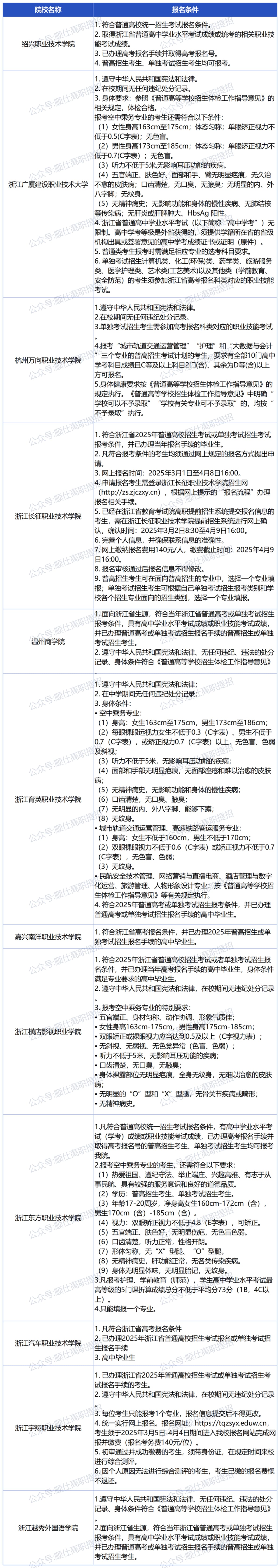
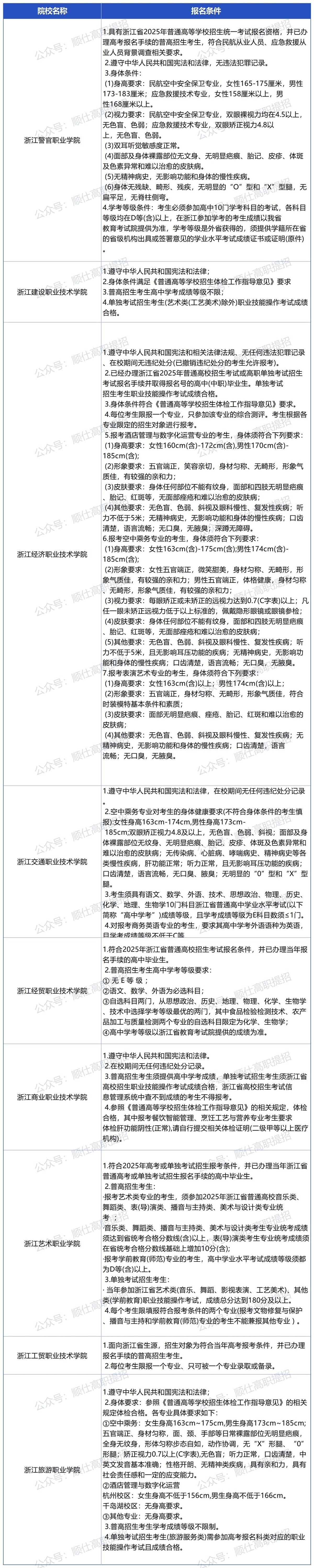
2025年47所高职提招院校详细报考条件表
2025-11-18
54
浙江高职提前招生网
‹ 上一篇
成绩一般,该不该试试高职提前招生?给你一个明确的答案!
下一篇 ›
2025年高职提招47所院校招生计划、报名条件与考试安排汇总
分享到
请点击右上角
按钮,选择"发送给朋友"或"分享到朋友圈"
微信好友
朋友圈
复制链接
更多
导航菜单
首页
提招院校
院校电话
招生院校
院校排名
院校官网
专业介绍
提招资讯
简章分数
简章汇总
历年分数
简章信息
报名入口
报名入口
入围信息
入围查询
入围分数
入围信息
缴费确认
缴费链接
准考证打印
缴费信息
校测真题
考纲与时间
综测信息
录取名单
录取名单
成绩查询
录取信息
搜索提招信息
输入院校名称、专业或关键词
搜索
热门搜索
章程
入围
综测
分数
真题
名单
热门院校
金职
机电
金融
杭职
宁职
温职
经贸
经济
商业
旅游
建设
交通
联系机构老师
Ai
1
提招辅导咨询
7年老牌机构,提招院校+专业定向辅导,录取率90%+
联系电话
18268893059
咨询时间:周一至周日 9:00 - 22:00
立即拨打
关闭